ISO 14971 :2019 正式的官方名稱為 Medical devices — Application of risk management to medical devices(醫療器材-醫療器材風險管理應用),為 ISO 13485醫療器材品質管理系統之風險管理績效指引,主要目的可涵蓋:
- 說明醫療器材風險管理中使用的專業術語、原理及流程。
- 幫助醫療器材製造商識別醫療器材的可遇見危害(如生物相容性、電性、輻射…等等)。
- 建立風險可接受性的客觀標準,評估和估計這些風險,並確保風險管控措施的有效性。
ISO 14971 :2019風險管理簡介
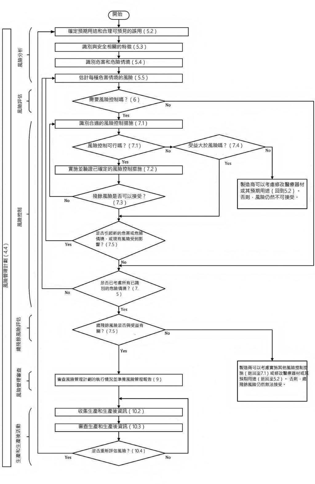
ISO 14971 :2019要求製造商應在醫療器材整個生命週期內,建立風險管理流程識別與醫療器材有關的危害,針對這些危害估計和評估可能的風險,以及確保這些風險管控措施的有效性。
對於風險管理計劃 ISO 14971 :2019有以下要求:
- 風險管理活動的計劃範圍,識別和描述醫療器材及生命週期階段於計劃中適用的每個要素
- 職責和權限的分配
- 審查風險管理活動的要求
- 風險可接受性的標準,依據製造商確認可的接受風險政策,包含無法估計損害可能發生率的風險可接受標準
- 依據製造商認可的可接受風險政策,評估總殘餘風險的方法及總殘餘風險的可接受性標準
- 驗證風險控制措施實施與有效性的活動
- 收集和審查與生產/生產後資訊有關的相關活動
如果風險管理計劃在醫療器材的生命週期中發生變更,風險管理文件應留有變更的記錄。通過確認風險管理文件來查核是否符合要求。
ISO 14971 :2019 醫療器材-醫療器材風險管理適合那些產業?
一般來說 ISO 14971 :2019的主要適合對象為與 ISO 13485 :2016有關之產業如:
- 醫療器材設計及製造商 (包含有安裝軟體的醫療器材與體外診斷醫療器材)
- 醫療器材設計開發商
- 涉及醫療器材生命週期中的其他使用產品
不適用範圍:
- 用於判定醫療器材臨床試驗之風險
- 用於商業風險管理
為什麼 ISO 14971 :2019 醫療器材-醫療器材風險管理應用要改版?
ISO 14971的主要目的,是幫助醫療器材製造商識別危害並估計與醫療器材相關的風險,以確保風險能有效監控與實施,基於這個原則,ISO國際標準組織順應了當前的市場需求,新增或修改專有名詞的解釋,並調整了風險管理中的步驟或流程說明,以確保醫療器材製造商能夠更容易達到醫療器材產品的安全性。
ISO 14971 :2019 醫療器材-醫療器材風險管理的改版重點是什麼?
- 強化ISO/TR 24971在醫療器材風險管理計劃的重要性:
原本 ISO 14971中用於風險評估分析的說明及指引的附錄,共有六個將移至 ISO/TR 24971中如下:
附錄C 用於識別可能影響安全性的醫療器材特徵的問題
附錄D 用於醫療器材的風險概念
附錄F 風險管理計劃
附錄G 風險管理技術資訊
附錄H 體外診斷醫療器材風險管理指南
附錄J 安全性資訊和殘餘風險資訊
這代表未來在執行醫療器材風險評估時,必須依照 ISO/TR 24971中的指引來完成醫療器材風險評估報告。
- 強化 ISO 14971 :2019風險管理的流程:
新版強化了有關風險管理計劃(Risk Management Plan)的流程敘述及要求,雖然這些內容已存在於舊版的 ISO 14971,但在新版中,以更具體的要求或執行方向規範風險管理計劃,例如:
- 風管理計劃須包含總殘餘風險的評估方法及可接受標準
- 加強醫療器材預期用途的考量要求
- 定性/定量與醫療器材安全性有關之項目
- 強化危害/危害情境/可預見危害之範例說明
- 若無法估計危害情境發生損害的可能性,應列出可能後果以用於風險評估和風險控制
- 新增/修改術語定義:
新版 ISO 14971 :2019 新增三個名詞 定義如下:
➤《3.2 受益(benefit)》
醫療器材(3.10)在使用上對於個人健康具有利之影響,或有利病患管理及公共衛生。
註1:受益包含對臨床結果、病患的生活品質、診斷結果具有利影響,利於臨床診斷設備產出結果,或利於公共衛生。
➤《3.15 合理可預見的誤用(reasonably foreseeable misuse)》
由可預測的人類行為導致產品或系統在使用上不符製造商的預期。
註1:可預測的人類行為涵蓋所有類型的行用者行為,如專業和非專業用戶。
註2:合理可預見的濫用可能是有意的或無意的。
➤《3.28 最新技術(state of the art)》
綜合科學、科技與經驗相關發現的基礎上,於開發階段依照技術能力評估產品、流程(3.14)與服務。
註1:最新技術包含當前普遍認可在科技和醫學上之優良規範。最新技術不一定指最先進的技術解答。這裡所描述的最新技術有時被稱為 "普遍公認的最新技術"。
--------
修改部分名詞 定義,以下列舉二例,如:
➤《3.3損害(harm) ,移除「Physical」》
̶P̶h̶y̶s̶i̶c̶a̶l̶ injury or damage to the health of people, or damage to property or the environment
新版定義:傷害或損壞人類健康、損害財產或環境
註解:新版定義將損害的範圍擴大,將不合理的心理壓力或意外情況作為損害人類健康的一部分(如醫療器材偽陽性診斷、避孕器材的意外懷孕)。
➤《3.6 預期用途 / 預期目的(intended use / intended purpose)增加註解》
註解:典型的預期用途要素如:預期的醫學適應症、患者人數、與其做動的身體部位或組織類型、用戶資料、使用環境和操作原理。
- 強化 ISO 14971 :2019與其他標準的關聯性:
在新版的內容中,在部分的敘述上加強了與其他標準的關聯性,比如舊版的附錄I 生物危害的風險分析流程指引,在新版中刪除此附錄,要求大家需參考 ISO 10993-1執行。
其他與醫療器材風險評估較有關聯之標準:
➤ ISO 10993-1,醫療器材的生物學評估-第1部分:風險管理過程中的評估和測試
➤ ISO 14155,醫療器材人體臨床試驗 – 優良臨床試驗規範
➤ ISO 20916,體外診斷醫療器材 – 使用人體樣本進行臨床性能研究 – 優良研究規範
➤ ISO / TR 24971,醫療器材-ISO 14971應用指引
➤ IEC 60601-1,醫療電氣設備-第1部分:基本安全性和基本性能的一般要求
➤ IEC 62366-1 :2015,醫療設備—第1部分:可用性工程在醫療器材中的應用
- 新版 ISO 14971 :2019增加與國際法規之調和性:
新版 ISO 14971將與歐盟醫療器材法規(MDR/IVDR等)調和,以消彌舊版與法規差異性的情形,如此一來也能降低企業符合性方面的困擾。
比如在新版中,第10章生產和生產後資訊,加入了有關資訊蒐集與審查的項目,要求醫療器材商需要滿足以下內容:
【新版 ISO 14971 :2019資訊收集要求】:
(1) 生產過程及生產流程監控產出的資訊
(2) 使用者產出的資訊
(3) 由負責醫療器材安裝、使用、維護人員產出的資訊
(4) 供應鏈產出的資訊
(5) 公開可用的資訊
(6) 相關的一般資訊
【新版 ISO 14971 :2019資訊審查重點】:
(1) 出現先前未識別出的危害或危害情境
(2) 危害情境的風險估計結果為不可接受
(3) 總殘餘風險中預期用途的有關受益為不可接受
(4) 普遍公認的最新技術已改變
ISO / TR 24971與 ISO 14971 :2019的關係
ISO / TR 24971正式的官方名稱為 MEDICAL DEVICES — GUIDANCE ON THE APPLICATION OF ISO 14971(醫療器材-ISO 14971應用指引),現行的版本為 2013年版,現階段也隨著 ISO 14971進行改版中。
ISO / TR 24971的主要目的,是指引醫療器材製造商和用戶,如何將產品安全和流程標準在風險管理中實現,制定可接受風險管理政策,將生產和生產後資訊作為循環納入風險管理範圍內,以及區分“安全信息”和“揭露殘餘風險”,評估總殘餘風險。
而從目前公佈的訊息來看,未來在 ISO / TR 24971完成修訂後會包含以下內容:
- 危害和安全特徵的識別(Identification of hazards and characteristics of safety)
- 風險分析技術(Risk analysis techniques)
- 風險可接受性考量因素(Risk acceptability considerations)
- 安全資訊和殘餘風險資訊(Information for safety and information on residual risk)
- 與(網路)安全相關的風險指引(Guidance on risks related to (cyber) security)
- 未使用 ISO 14971 設計的零件和器材(Components and devices designed not using ISO 14971)
- 體外診斷醫療器材指引(Guidance for in vitro diagnostic medical devices)
新版 ISO 14971 :2019執行重點
此次 ISO14971 :2019的改版,醫療器材風險評估報告應考量流程如下:
(1)回顧及審查現有風險管理計畫是否滿足新版條文要求
(2)檢視風險評估之手法,是否依照 ISO / TR 24971之內容執行
(3)依照 ISO / TR 24971執行風險評估(因新版ISO / TR 24971尚未發行,故先依舊版之附錄執行)
(4)調整風險評估報告之內容
(5)產出新版風險評估報告(需符合 ISO 14971 :2019 及 ISO / TR 24971)
(6)依條文要求定期執行風險管理審查以確保風險管理計劃的適切性,審查內容至少包含:
Ⅰ. 風險管理計劃已適當地實施;
Ⅱ. 總殘餘風險的評估方式是可接受的;
Ⅲ. 以適當方法蒐集與審查生產和生產後資訊。
ISO 14971 :2019 醫療器材風險管理計劃流程圖

ISO 14971新舊版條文對照表
